Axel Joost Elektronik
-
bekijk alles van Axel Joost Elektronik
Elektronicbox versie G2
Bekijk productinformatie
>
- Voor 19:00 besteld, vandaag verzonden (werkdagen)
- Gratis verzending vanaf €150
- 30 dagen bedenktijd, makkelijk retourneren
- Klanten geven ons een 9,2/10
Wij zijn er voor jou!
Stel je vraag
>
Productinformatie
Artikelcode:
113-0004
EAN-code:
7101122893464
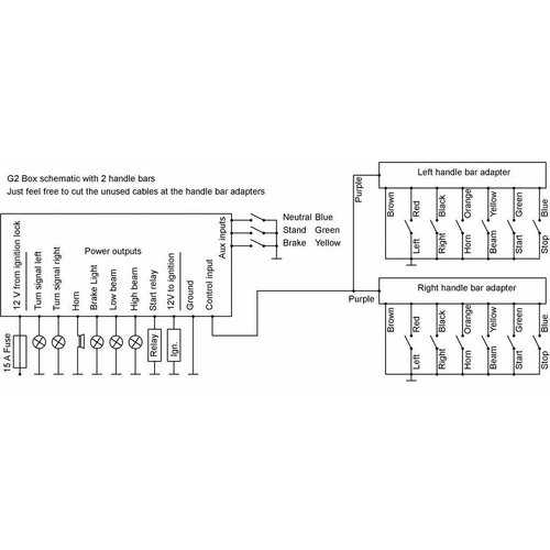
De G-Box is verkrijgbaar met 1(G) of 2(G2) stuur adapters. Het systeem stuurt de meest voorkomende elektronica aan in uw motor, de G-Box beschikt over de volgende mogelijkheden:
- Aansturen van verlichting d.m.v. knop of schakelaar
- Aansturen van verlichting in het algemeen
- Bedienen van de knipperlichten
- Noodgeval knipperlichten
- 2x knipperen bij het starten van de motor
- Luxe knipperlicht die na verloop van tijd automatisch uuit gaat
- Claxon bedienen
- Het start relais bedienen
- Motor stop functie bedienen met 1 of 2 knoppen
- Remlicht aansturen
- Controle over de neutraal of standaard schakelaar mogelijk
- 8 status led indicatoren voor het testen van alle uitgangen van de G-Box
Notify me when is back in stock
Laat je e-mailadres achter en we sturen je een mailtje wanneer dit product weer op voorraad is.
Bijna van jou!
Bestel nog voor extra voor gratis verzending, anders €5,95
Je beoordeling toevoegen


































































































































































































































































































































































































































